Description
The Factory Service Manual for the Gehl And Mustang skid steer loader. Includes detailed illustrations, instructions, and diagrams that facilitate step-by-step processes for the removal and installation, assembly and disassembly, servicing, inspection, repair, troubleshooting, tune-ups.
Pub.No: 917435
Issued: april 2011
Language: English
Pages: 196
Bookmarks
Searchable
Wiring Diagrams
Hydraulic Diagrams
Upon successful payment, you shall promptly receive a PDF file delivered to your email.
Models
Gehl And Mustang Skid Steer Loader
Gehl V270
Gehl V330
Mustang 2700V
Mustang 3300V
Contents
-SPECIFICATIONS
Specifications
-SAFETY
General Information
Signal Words
Additional Safety Reminders
Mandatory Safety Shutdown Procedure
Lift Ann Support Device
Lift Ann Support Device Engagement
Lift Ann Support Device Disengagement
ROPS/FOPS – Raising
ROPS/FOPS – Lowering
Relieving Hydraulic Pressure
Loader Raising Procedure
Loader Lowering Procedure
-LUBRICATION
General Information
Hydraulic Oil Reservoir
Crankcase Oil
Chaincases
Grease Fitting Locations
Cooling System Dram Procedure
-MAINFRAME
Introduction
Mainframe (Chassis) Components – V330/3300V and Later V270/2700V Models
Mainframe (Chassis) Components – Earlier V270/2700V Models
Rear Grille and Engine Cover Components
Engine Access Cover – Removal and Installation
Roll-Over and Falling Object Protective Structure Components – ROPS/FOPS
ROPS/FOPS Removal and Installation
Seat Removal and Installation
Seat Slide Replacement
Side Console Removal and Installation
Non-HVAC Assembly – ROPS/FOPS
HVAC Assembly – ROPS/FOPS
Air Duct Louver Replacement
ROPS/FOPS Rear Window Removal and Installation
Restraint Bar Components
Restraint Bar Removal and Installation
All-Tach Hitch Components
Actuator Group Components – All-Tach Hitch
Power-A-Tach Chassis Components
Power-A-Tach Hitch Components – Lift Ann
All-Tach and Power-A-Tach Hitch Removal and Installation
Lift Ann Components
Lift Ann Removal and Installation
Lift Ann, Rear Link and Timing Link Bushing Replacement
Lift Ann Stop Removal and Installation
Clean-Out Covers, Kickplate Cover and Floor Plate Removal and Installation
Crossmember Removal and Installation
Fuel Tank Removal and Installation
Fuel Sensor Removal and Installation
Rear Grille Removal and Installation
Rear Grille Latch Removal and Installation
-WHEEL DRIVES
Introduction
Wheel Drive Components
Drive Chain Adjustment
Axle Housing Assembly Removal and Installation
Drive Chain Removal and Installation
Axle Assembly Components
Axle and Wheel Bearing Disassembly and Assembly
-CONTROLS
Introduction
Control Locations – Dual Joystick and Hand-Toot
Wheel Drive and Lift Tilt Components – Dual Joystick Controls
Wheel Drive and Lift Tilt Components – Hand/Foot Controls
Electrical Foot throttle Components – Dual Joystick Controls
Control Handle Assembly Removal and Installation
Control Handle Removal and Installation – Electrical Auxiliary Grip
Control Handle Tracking Adjustment
Neutral Centering Test and Adjustment
Lift/Tilt Control Removal and Installation
Electrical Foot Throttle Removal and Installation – Dual Joystick Controls
-HYDROSTATIC SYSTEM
Introduction
Hydrostatic Components – Single-Speed
Hydrostatic Components – Two-Speed
Charge Pressure Test and Adjustment
Hydrostatic Pump Relief Valves
Hydrostatic Pump Removal and Installation
Hydrostatic Pump Drive Coupling Removal and Installation
Drive Motor Removal and Installation
Troubleshooting Guide
Hydrostatic/Hydraulic Schematic – Dual Joystick Controls
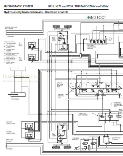
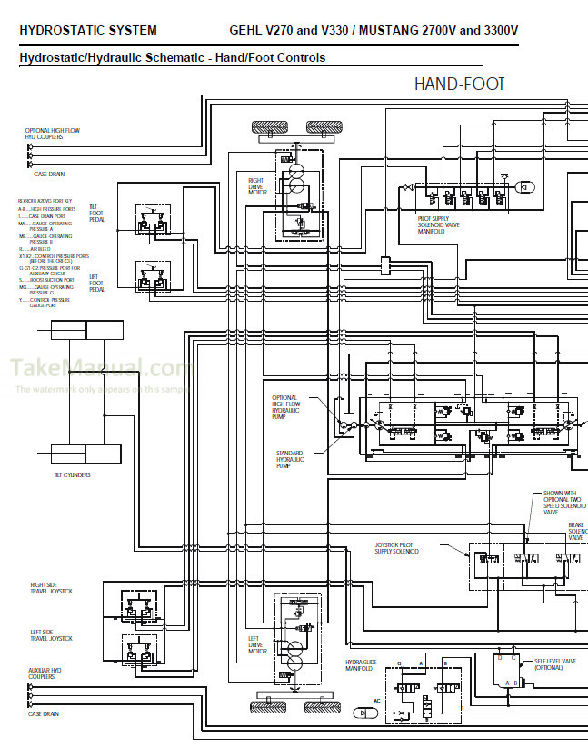
Hydrostatic/Hydraulic Schematic – Hand/Foot Controls
-HYDRAULIC SYSTEM
Introduction
Troubleshooting Guide
Hydraulics
Pressure Tests, Control Valve
Tilt Cylinder Test
Self-Leveling Valve Test
Lift Cylinder Test
Solenoid Valve Test – Joystick Drive Supply, Brake, Two-Speed Brake and Ride Control
Hydraulic Oil Filter Element Replacement
Tilt Cylinder Removal and Installation
Lift Cylinder Removal and Installation
Lift Cylinder Components
Tilt Cylinder Components
Lift/Tilt Cylinder Disassembly / Assembly
Gear Pump Removal and Installation
Self-Leveling Valve Removal and Installation
Self-Leveling Valve Adjustment
Manifold Valve and Solenoid Valve – Removal and Installation
Joystick Drive Supply, Brake, Two-Speed Brake and Hydraglide Ride Control Valve – Disassembly and Assembly
Control Valve Removal and Installation
Main Control Valve Components
Control Valve Disassembly and Assembly
Main Relief Valve Removal and Installation
Hydraulic Oil Reservoir Removal and Installation
-ELECTRICAL SYSTEM
Introduction
Description of Operation – Right and Left Instrument Panels
Troubleshooting Guide
Electrical Chassis Components
Electrical Battery Disconnect Switch Components (EU)
Electrical Engine Components (Standard)
Electrical ROPS/FOPS Components
Power Distribution Panel Test and Operation
Fuse Box Panel Test and Operation
Interlock Control Module Truth Table
Two-Speed, Ride Control and Float Module Truth Table
Control Handle Actuation Buttons – Two-Speed and Ride Control and Float Module
Electrically-controlled Standard Auxiliary Hydraulic Flow System Test and Operation
Electrically-controlled High-Flow Auxiliary Hydraulic Flow System Test and Operation
Engine Throttle Test and Operation
Pilot Oil Solenoid Valve Test and Operation – Dual Joystick and Hand<Foot
Seat Switch Removal and Installation
Restraint Bar Components
Restraint Bar Switch Removal and Installation
Master Disconnect Switch – Remote Battery7 Terminal Removal and Installation
Electrical Lights Components
Front and Rear Work Light Bulb Replacement
Dome Light Bulb Replacement
Electrical Engine Schematic
Electrical ROPS/FOPS Schematic
Electrical Chassis Schematic
Electrical Wire Color Code Schematic
Electrical Heater Schematic
Electrical HVAC Schematic
Electrical 14-Pin Auxiliary Schematic
-ENGINE
Introduction
Troubleshooting Guide
Engine Components and Engine Controls
Air Cleaner and Exhaust Components
Radiator/Cooler Components
Remote Oil Filter Element Removal and Installation
Air Cleaner Assembly Removal and Installation
Air Filter Element Removal and Installation
Battery and Battery Tray Removal and Installation
Starter Removal and Installation
Exhaust Assembly Removal and Installation
Fan Belt Adjustment
Radiator/Cooler Removal and Installation
Fan Shroud and Radiator/Cooler Mount Plates Removal and Installation
Fan Shroud Adjustment
Fan Removal and Installation
Engine Removal and Installation
Yanmar 4TNV98-ZNMS Engine ECU Fault Codes








Reviews
There are no reviews yet.